左万达右华润,还有建工撑腰!还没有比颜值这个盘就赢了?
扫描到手机,新闻随时看
扫一扫,用手机看文章
更加方便分享给朋友
一直以来,包括大V君在内,很多南宁人都对五一路板块关注不多。也不大建议在这一板块买房。
原因很简单:脏乱差。“宁要埌东一间房,不要江南一套房”中的江南,大概就这个板块了。
喜新厌旧,这本是人的天性。就城市发展而言,当新区发展到一定程度时,就进入城市更新时代。
前有华润盯上五一路5600亩旧改地块的消息,后有万达要进驻沙井的传闻。今年的江南,动作有点大。
金成、建发、云星、深石四大房企去年开始迅速在江南集结。
上个月,四大房企中最后一个楼盘——金成江南壹品亮相,开放了杭派美学生活馆。
据了解,项目是金成和建工合作开发。外来大牌加本土大鳄强强联手,短短一个月时间,项目已经有了一大批拥趸者。
还没有比颜值,金成在地段配套,还有开发实力上就赢了。但金成较大的亮点其实是其“杭派美学”。
颜值,真的传说中这么美吗?
传闻华润万达要来
五一路板块要飘了?
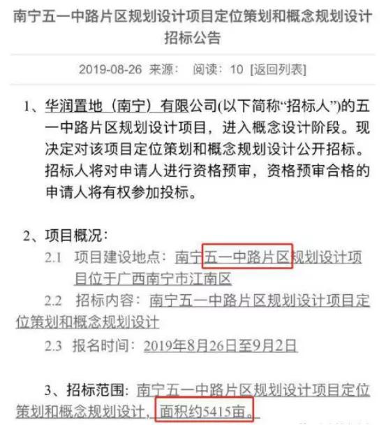
早在去年10月份,网上就有传言“华润盯上了五一路5415亩旧改地”。
这个传言起源于一份招标公告:“华润置地(南宁)有限公司的五一中路片区规划设计项目,进入概念设计阶段。”招标公告中还写明了五一中路旧改的项目建设地点和面积。
丨招标公告截图
与此同时,江南区政府发布的《关于成立南宁市江南区五一中路片区站城融合发展项目现场指挥部的方案》的通知中,也有华润工作人员的身影。
丨通知截图
前段时间,南宁公共资源交易中心发布公告,这幅旧改地要往“站城一体化”方向推进,规模则变成了5600亩。
丨公告截图
目前来看,板块尚无大型商业综合体。这次旧改项目规模非常大,如果华润最终拿地,再打造一座万象城也不无可能。
今年“五一”期间,五一路板块3公里外的沙井,也有传言说万达要进驻,打造沙井万达广场。
有消息人士甚至还透露,万达预计7月份就要拿地,选址就在仁义大桥南桥头。
请不要怀疑开发商的眼光。能跟华润、万达传上绯闻,再加上金成、建发、云星、深石四大房企进驻,五一路板块想不飘都不行。
老城区焕新
是时候重新认识五一路
近年来,南宁旧改发力,作为老城区的五一路板块也将迎来大焕新。
今年1月初,南宁市自然资源局还公布了五一西路单元的控制性详细规划及城市设计,明确学校、交通、公园等公共服务设施的具体布局,规划居住用地超过20幅。
丨五一西路单元控规
教育上,五一西路学校将扩建为36班,富宁小学也将为扩建30班。单元内规划新增3所小学和3所初中。
交通上,五一西路规划为南北朝向笔直的富成路与9号路,因此陶瓷厂住宅楼与江南区六一学校都会被拆除。
景观上,除了有江南公园,三燃煤厂北侧和东侧也都规划为公园,总面积大约340亩。三燃煤厂所在地则规划为住宅、小学、幼儿园、安置房、公园等用地,小学为36班。
一直备受关注的地铁6号线规划也出现在了南宁第三轮轨道交通规划,届时将横穿整个五一西路。加上计划明年底通车的地铁5号线,板块内有双地铁优势。
丨南宁第三轮轨道交通规划
此外,从2020年土地出让计划表来看,江南旧改用地6幅,分布在五一路板块、沙井板块,占地面积在25~160亩之间,五一西路南侧两幅地块合计206亩,或打造大型住宅区。
这些规划将在不远的未来,让五一路板块的价值再次凸显。
24年杭派精工
金成能否与华润门当户对?
“华润盯上五一路旧改地”消息传出前,多家房企就争相抢进驻,包括金成两度在区域拿地。
去年9月12日。五一路板块48亩商住地出让,被金成、荣和、彰泰、龙光等8家房企围猎,经过44轮竞价,最终被金翰(金成集团控股公司)6.15亿拿下。
时隔一个月后,相邻的一幅约20亩商住地再次出让,同样吸引了金成、金科、金地、宋都4家房企争抢,最后经过89轮报价由金翰以2.44亿摘得。
金成究竟是何方神圣?为何死磕五一路板块?
1996年成立的金成,可谓是杭州老牌房企。
24年来,金成不断扩张城市版图。足迹已遍布全国9省19城,铸造了近50个品质楼盘,合作开发建筑面积近600万㎡,累计超过3万户业主。
丨金成全国布局图
金成还常与全国500强广西建工和德信地产、中国房企前十强融创中国、综合实力30强中梁地产强强联手。
2019年,金成更是以298.1亿销售额跻身全国百强房企,排在全国第96位。相较于2018年的142.5亿,销售额提升整整一倍。
丨2019年金成销售额提升一倍
在杭州,金成与绿城、南都、宋都、新湖等房企齐名,被称为杭派精工的代表。
丨项目杭派美学生活馆实景
“杭派精工”已不仅是杭州本土房企的代名词,它是匠人之道,更是一种“毫厘必较,死磕细节,力求每一处都尽善尽美”的硬核标准。
丨项目杭派美学生活馆实景
比如,在金成江南壹品的杭派美学生活馆,我们能看到精准到5毫米的不锈钢收边,完整无拼接的踢脚线,3毫米门套收口……这一系列工艺与配置,在此得以优质呈现。
从江南到江南
金成将带来怎样的改变?
从苏杭江南,到南宁江南,跨越1700公里,金成在南宁的排名前列项目将如何呈现?
据了解,金成江南壹品整体占地68亩,分为A、B两个地块。南侧A地块由8栋高层住宅组成,北侧B地块是由3栋高层住宅组成。
丨项目鸟瞰图
项目建筑以现代主义风格为基调,采用米色与深灰色涂料,线条简洁工整,形成江南典雅古韵色彩观感,独具杭派风情。
丨项目效果图
南面A地块住宅采用围合式布局,建筑围绕中心景观而立,享超百米楼间距,视野开阔,兼顾采光、通风效果和私密性,让人、家、环境达到高度和谐,拉开“距离美”。
北面B地块则采取点式布局,全面照顾各个楼栋的通风采光效果。
项目以杭式生活美学理念为基础,打造南北地块两条归家礼序轴线。
入口采用雅致水景、树木列阵,水景与园景交相辉映,出入进退间自在有度。
丨项目效果图
内部园林以“四大主题,一个活力健康环”,打造近万平米中央围合式景观。
规划全龄亲子互动乐园、宠物乐园等,满足多样化健康休闲生活需求。
丨项目园林效果图
除此之外,小区将采用先进的智能化安保系统,它由周界防范系统、可视对讲系统,家居智能化安全系统三大块组成。
业主进出小区及每个单元门都是刷卡进入,外来访客要进入小区则要按房号,通过可视对讲系统确认,避免社会上的闲杂人等进入。
小区使用电子围栏与监控摄像头结合的周界监控系统,如有陌生人闯入小区会及时的报警并实时监控。
当家里有煤气泄露时,家居智能化安全系统的煤气泄露报警器就会自动产生报警信号传到物管中心。卧室及客厅还装有紧急按钮,需要求助时可以按下按钮,等于请了一位“电子保安”。
在杭州,面对追求高品质生活的“精致派”人士,金成以智能化、人性化服务与杭派精工品质住宅得到认可。
丨项目实景图
如今,在整合了众多项目的服务经验与建设经验后来到南宁,必将带来更好的杭派品质体验。
大V君打听到,金成江南壹品即将首开,首推建面约73~117㎡的高弹性二至四房,毛坯交付。
在2万+楼盘辈出的当下,由于项目是首期开盘,价格非常亲民,预计“9”字头起。至于能否撩动挑剔的南宁人,等月底就揭晓了!
——END——
▼
文字|谢福平
编辑|梁莹莹
声明:本文由入驻焦点开放平台的作者撰写,除焦点官方账号外,观点仅代表作者本人,不代表焦点立场。


